点标签看更多好帖

[生活资讯] 史上最壕年终奖:入职超4个月员工1人1辆特斯拉

[复制链接]

签到天数: 1 天

[LV.1]初来乍到

分享到:
发表于 2015-2-14 22:26 | 显示全部楼层 |阅读模式

马上注册荣耀渭南网,结交渭南乡党,享用更多功能,让你轻松玩转荣耀网

您需要 登录 才可以下载或查看,没有账号?立即注册 |

x
1.jpg


2.jpg

  资料图:特斯拉汽车


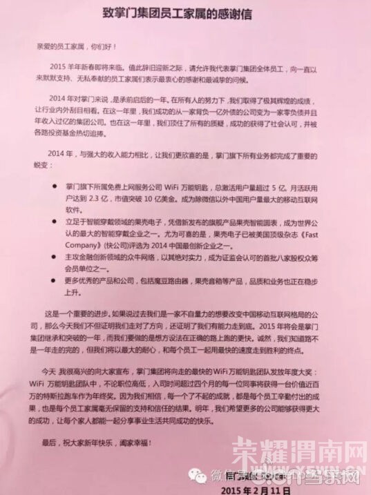
  2月12日早晨,一封署名为“掌门集团CEO陈大年”的“致员工家属的感谢信”在网络流传。这封落款时间为2月11日的感谢信写道,2014年企业从负债1亿变成零负债并且年收入过亿,WiFi万能钥匙的总激活用户量超过5亿,月度活跃用户达到2.3亿。团队中不论职位高低,每个入职超过4个月的员工都可获得一辆价值近百万元的特斯拉跑车作年终奖。

  信中提及的WiFi万能钥匙,是上海连尚网络科技有限公司的产品,隶属于掌门集团。随后,澎湃新闻网向陈大年本人证实了感谢信的真实性,他表示,“同学们做得足够好,我就得给对得起他们努力的东西。”

  在业界,陈大年的名字并不陌生,他还有一个常被提及的身份是“陈天桥弟弟”。事实上,陈大年也是盛大网络的创始人之一。在盛大“分家”后,无线业务独立出来成立了掌门科技,陈大年出任CEO。掌门科技的主要方向是,移动互联网软件与硬件项目的开发、运营、投融资等。

  对于网传“共有36人拿到上述年终奖”这一细节,陈大年表示得到特斯拉的员工人数“略多些”。另有相关人士透露,公司人数不足50人,作为年终奖,转正员工皆可获车。

  对于网传员工只拥有该车1年使用权,陈大年表示,“永远是他们的”,已有部分员工开上了新车,今后公司楼下将建立充电桩以方便跑车充电。(新华网)

荣耀渭南网---每天我们都在影响这座城市!

签到天数: 13 天

[LV.3]偶尔看看II

发表于 2015-2-15 07:03 | 显示全部楼层
特斯拉1月份在华销售量为120台,其中就有36台,卖给了万能钥匙,
荣耀渭南网---每天我们都在影响这座城市!

该用户从未签到

发表于 2015-2-15 09:26 | 显示全部楼层
我现在才知道什么叫别人家的年终奖
荣耀渭南网---每天我们都在影响这座城市!

签到天数: 65 天

[LV.6]常住居民II

发表于 2015-2-15 17:24 | 显示全部楼层
我羡慕这样的改公司啊   还要人不   让哥去扫厕所吧
荣耀渭南网---每天我们都在影响这座城市!

使用高级回帖 (可批量传图、插入视频等)快速回复

您需要登录后才可以回帖 登录 | 立即注册 |

本版积分规则   Ctrl + Enter 快速发布  

发帖时请遵守我国法律,网站会将有关你发帖内容、时间以及发帖IP地址等记录保留,只要接到合法请求,即会将信息提供给有关政府机构。
返回顶部快速回复返回列表找客服
快速回复 返回顶部 返回列表