|
|
马上注册荣耀渭南网,结交渭南乡党,享用更多功能,让你轻松玩转荣耀网
您需要 登录 才可以下载或查看,没有账号?立即注册
|
x
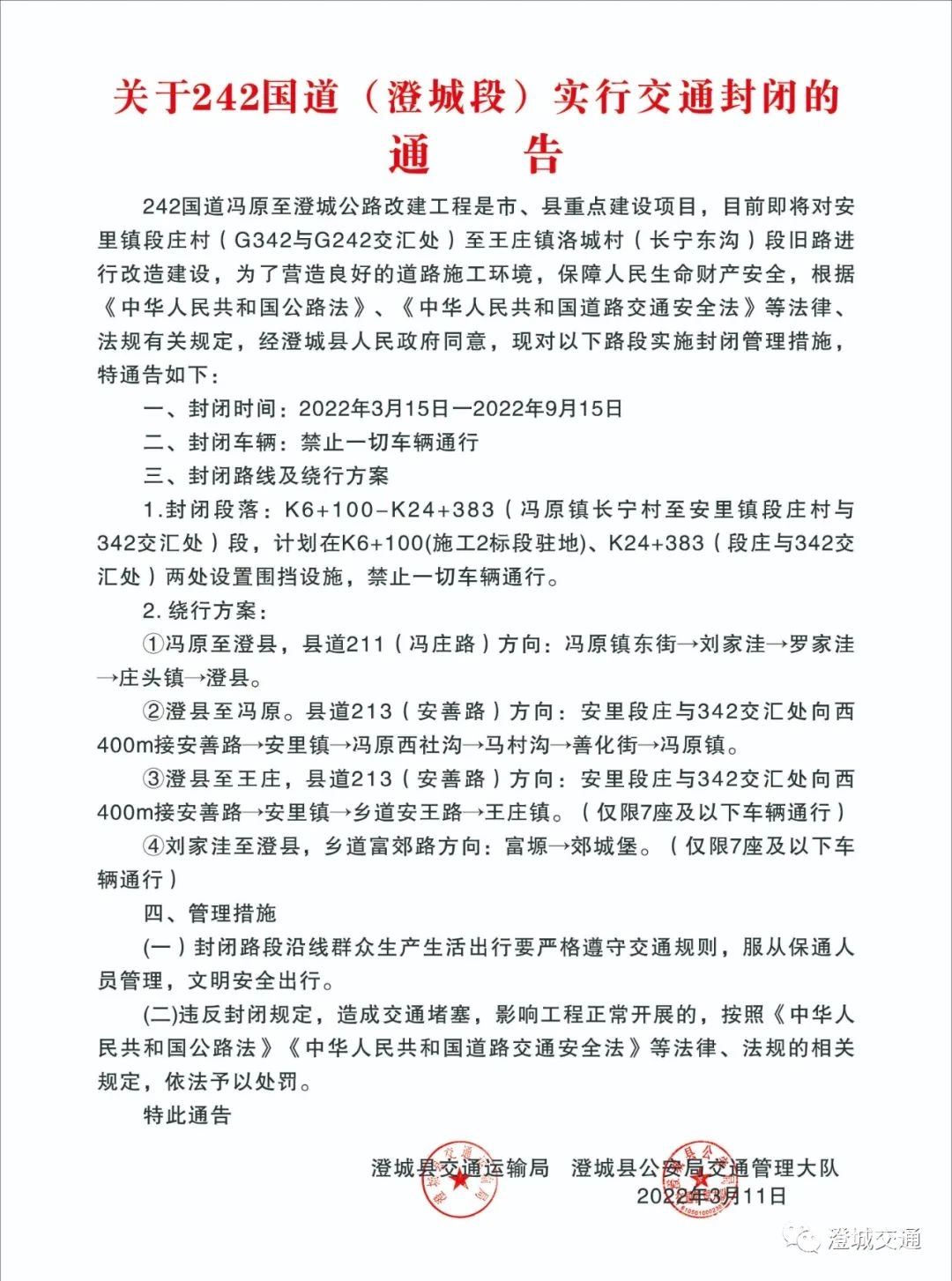
242国道冯原至澄城公路改建工程是市、县重点建设项目,目前即将对安里镇段庄村(G342与G242交汇处)至王庄镇洛城村(长宁东沟)段旧路进行改造建设,为了营造良好的道路施工环境,保障人民生命财产安全,根据《中华人民共和国公路法》、《中华人民共和国道路交通安全法》等法律、法规有关规定,经澄城县人民政府同意,现对以下路段实施封闭管理措施,特通告如下:一、封闭时间:2022年3月15日一2022年9月15日K6+100-K24+383(冯原镇长宁村至安里镇段庄村与342交汇处)段,计划在K6+100(施工2标段驻地)、K24+383(段庄与342交汇处)两处设置围挡设施,禁止一切车辆通行。①冯原至澄县,县道211(冯庄路)方向:冯原镇东街→刘家洼→罗家洼→庄头镇→澄县。②澄县至冯原。县道213(安善路)方向:安里段庄与342交汇处向西400m接安善路→安里镇→冯原西社沟→马村沟→善化街→冯原镇。③澄县至王庄,县道213(安善路)方向:安里段庄与342交汇处向西400m接安善路→安里镇→乡道安王路→王庄镇。(仅限7座及以下车辆通行)④刘家洼至澄县,乡道富郊路方向:富塬→郊城堡。(仅限7座及以下车辆通行)(一)封闭路段沿线群众生产生活出行要严格遵守交通规则,服从保通人员管理,文明安全出行。(二)违反封闭规定,造成交通堵塞,影响工程正常开展的,按照《中华人民共和国公路法》《中华人民共和国道路交通安全法》等法律、法规的相关规定,依法予以处罚。澄城县交通运输局 澄城县公安局交通管理大队 2022年3月11日
(来源:微澄城) 
|
|