85家!临渭区公布已终止办学校外培训机构名单!快看看有你报过名的吗?

  [复制链接]

签到天数: 1 天

[LV.1]初来乍到

分享到:
发表于 2022-3-25 09:39 | 显示全部楼层 |阅读模式

马上注册荣耀渭南网,结交渭南乡党,享用更多功能,让你轻松玩转荣耀网

您需要 登录 才可以下载或查看,没有账号?立即注册 |

x

通知公告

渭南市临渭区“双减”工作领导小组办公室
关于公布已终止办学校外培训机构的公告
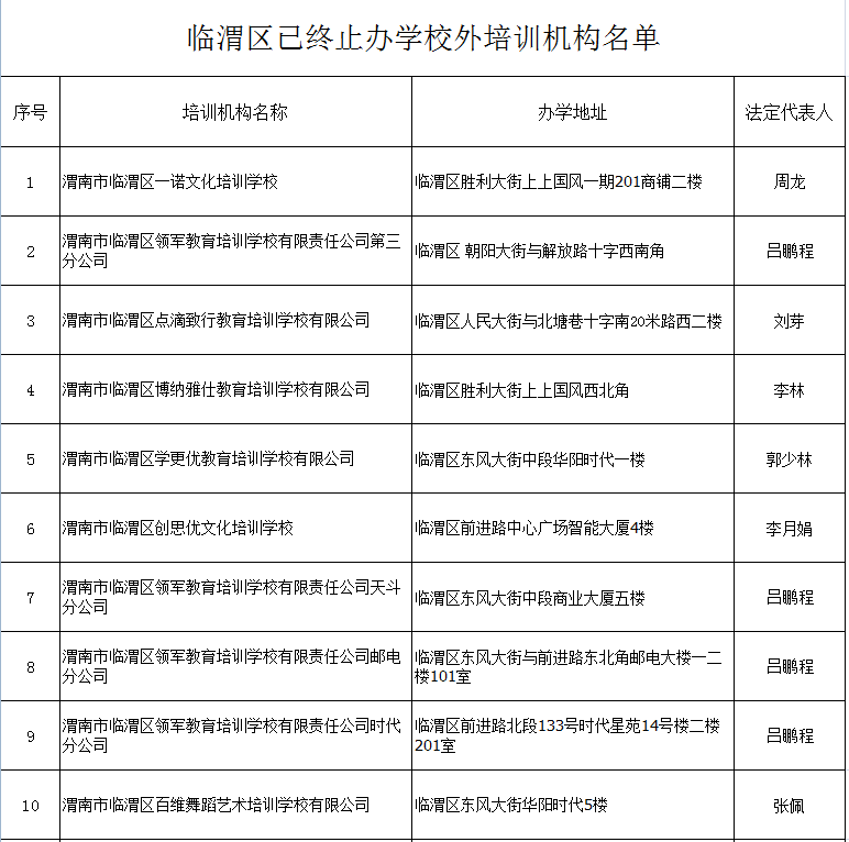
自“双减”政策出台以来,我区始终将“双减”工作摆在突出位置,按照中、省、市相关文件精神和要求,狠抓校外培训机构综合治理。在完成学科类培训机构治理后,将继续贯彻落实常态化巡查和专项督查相结合机制,加大对非学科类校外培训机构专项治理。目前,全区已有85所机构终止办学,现将终止办学的校外培训机构予以公示。
(名单附后)
渭南市临渭区“双减”工作领导小组办公室
2022年3月24日

(来源:临渭教育政务新媒体

1.png

2.png

3.png

8.png

4.png

5.png

6.png

7.png

荣耀渭南网---每天我们都在影响这座城市!

该用户从未签到

发表于 2022-3-25 10:11 手机版 | 显示全部楼层
荣耀渭南网---每天我们都在影响这座城市!

该用户从未签到

发表于 2022-3-25 13:31 手机版 | 显示全部楼层
终止的已经停了,能上的就是允许的
荣耀渭南网---每天我们都在影响这座城市!

使用高级回帖 (可批量传图、插入视频等)快速回复

您需要登录后才可以回帖 登录 | 立即注册 |

本版积分规则   Ctrl + Enter 快速发布  

发帖时请遵守我国法律,网站会将有关你发帖内容、时间以及发帖IP地址等记录保留,只要接到合法请求,即会将信息提供给有关政府机构。
返回顶部快速回复返回列表找客服
快速回复 返回顶部 返回列表