渭南司机注意!清明节放假,这些路段慎走,易堵易发生事故

  [复制链接]

该用户从未签到

分享到:
发表于 2022-4-1 10:10 | 显示全部楼层 |阅读模式

马上注册荣耀渭南网,结交渭南乡党,享用更多功能,让你轻松玩转荣耀网

您需要 登录 才可以下载或查看,没有账号?立即注册 |

x
2022年清明节假期4月3日(星期天)至4月5日(星期二)放假,共3天时间。届时群众祭祖扫墓、赏花踏青等活动较多,道路将迎来车流、人流高峰,为保障清明节期间道路交通安全畅通,有效预防和减少交通事故,渭南公安交警结合辖区道路实际,发布清明节期间“两公布一提示”,提醒广大驾驶员朋友出行注意安全。现将2022年清明节假期渭南全市道路形势做出以下预判:

一、节日假期交通形势研判

据气象台预报,2022年清明节假期,渭南全市天气整体良好,最高温度23℃-29℃,最低温度10℃-14℃。
高速公路继续实行小型客车免费通行政策,小型客车交通流量将大幅提升,特别是辖区高速公路交通流量将大幅增长,个别区域极易引发时段性交通拥堵。机动车超员、超速、酒驾、醉驾、违法停车等交通违法行为易发、多发,安全隐患将更加突出,道路交通管理工作任务艰巨。

1、主要易拥堵时段   
4月3日和5日早10时-12时,下午4时至6时,可能会迎来短程高峰,4月5日开始返程车辆较多,下午4时开始可能会出现流量高峰。

2、主要易拥堵路段   
(1)、景区景点周边道路:我市境内陵园、旅游景区、公园、以及适合踏青旅游的景点周边道路将出现交通拥堵。
(2)、城市道路:各县(市、区)高速公路出入口,特别是连霍高速沿线的渭南西、渭南东和华阴出口、华州出口、京昆高速西禹段富平、韩城、合阳出口流量将急剧增加,会造成短时车辆缓慢通行现象;渭南主城区火车站周边、站南路、渭华路、解放路、韩马公路等部分路段会出现短时交通拥堵。
(3)、高速公路:连霍高速、京昆高速车流量将明显增加,全天将可能出现拥堵现象,因车流交叉多、急停变道违法多,极易发生追尾事故。
(4)、农村山区路段:特别是临水、临崖、急弯、陡坡、桥隧、交叉路口路段,夜间时段要减速通行,主动避免发生事故。

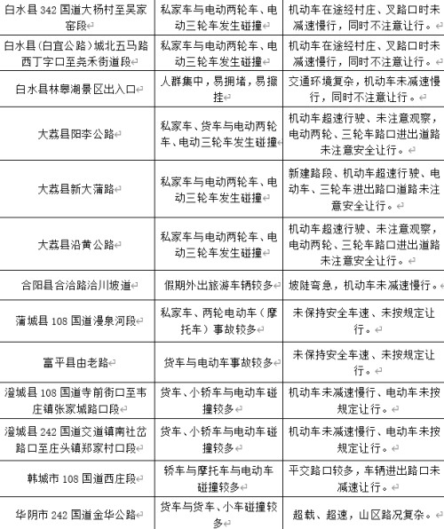
二、交通事故易发路段  

33.jpg
34.jpg

三、交通安全提示
1、长途出行,切忌疲劳驾驶,若感困倦、视觉模糊、精力不集中,请及时选择安全地点停车休息。
2、安全带是生命带!使用安全带可以将交通事故伤亡风险降低40%以上。特此提示,驾乘汽车出行,请系好安全带。驾车带儿童出行时,请为儿童选用适合其年龄、体重的儿童安全座椅,避免怀抱儿童或让儿童坐在副驾驶位置。
3、如遇交通拥堵,请依次排队、耐心等待,不要随意变更车道,以免发生交通事故,给回家的道路“添堵”。
4、乘坐长途客车回家,要到客运站选择正规运营车辆,不要携带易燃易爆物品进站、乘车,发现客车超员、超速等违法行为可通过电话、微信、微博等途径举报。
5、在县乡村道路和山区公路驾车行驶,请注意观察路况,严格遵守限速规定,不要超速行驶。弯坡路段请勿违法超车、违法占用对向车道逆行,经过村庄、路口、山路转弯处要提前鸣喇叭,夜间注意变换远近光灯提醒对向来车。
疫情当前请广大市民提前安排好工作生活,节日出行注意安全,尽量减少外出;外岀时佩戴口罩,注意做好防护,避免参加多人聚会和集体活动,度过一个文明、平安的假期。
(来源:
渭南公安交警
荣耀渭南网---每天我们都在影响这座城市!

该用户从未签到

发表于 2022-4-1 10:55 手机版 | 显示全部楼层
荣耀渭南网---每天我们都在影响这座城市!

该用户从未签到

发表于 2022-4-1 11:03 手机版 | 显示全部楼层
荣耀渭南网---每天我们都在影响这座城市!

签到天数: 993 天

[LV.10]以坛为家III

发表于 2022-4-1 11:21 手机版 | 显示全部楼层
多谢提醒!           
荣耀渭南网---每天我们都在影响这座城市!

该用户从未签到

发表于 2022-4-1 11:59 手机版 | 显示全部楼层
节假日第一天和最后一天,哪里都堵
荣耀渭南网---每天我们都在影响这座城市!

该用户从未签到

发表于 2022-4-1 12:00 手机版 | 显示全部楼层
荣耀渭南网---每天我们都在影响这座城市!

签到天数: 976 天

[LV.10]以坛为家III

发表于 2022-4-1 12:36 手机版 | 显示全部楼层
节假日道路少不了拥堵
荣耀渭南网---每天我们都在影响这座城市!

签到天数: 33 天

[LV.5]常住居民I

发表于 2022-4-1 12:55 手机版 | 显示全部楼层
荣耀渭南网---每天我们都在影响这座城市!

该用户从未签到

发表于 2022-4-1 12:56 手机版 | 显示全部楼层
节假日出行安全第一
荣耀渭南网---每天我们都在影响这座城市!

该用户从未签到

发表于 2022-4-1 13:30 手机版 | 显示全部楼层
出现注意安全,提前做好准备
荣耀渭南网---每天我们都在影响这座城市!

使用高级回帖 (可批量传图、插入视频等)快速回复

您需要登录后才可以回帖 登录 | 立即注册 |

本版积分规则   Ctrl + Enter 快速发布  

发帖时请遵守我国法律,网站会将有关你发帖内容、时间以及发帖IP地址等记录保留,只要接到合法请求,即会将信息提供给有关政府机构。
返回顶部快速回复返回列表找客服
快速回复 返回顶部 返回列表