按照全县疫情防控工作总体安排,自8月28日6时起,各经营主体将有序恢复营业,现就有关事项通告如下:
一、各经营主体要严格落实主体责任,主动申请注册 “场所码”,并在门店出入口醒目位置张贴。未申请注册场所码的,一律不准开门营业。
二、严格落实疫情防控相关措施:安排专人落实“一扫一测三查验”(即:扫场所码、测温、查验健康码、行程码、48小时核酸检测阴性证明),并落实好一米线、日常消杀等其他疫情防控措施。
三、各大型商场、超市、宾馆、饭店等公共场所要确保:1、有效通风换气。每日通风2~3次,每次20~30分钟。空调通风系统使用时,应符合相关要求。2、在电梯口、咨询台、收款台等处配备速干手消毒剂或感应式手消毒设备。室内清洁消毒每日不少于3次。3、适当控制人流量,合理进行疏导,确保人员保持安全距离,不聚集、不扎堆。
四、各餐饮场所堂食人数控制在50%,实行人员隔位、分散就坐用餐。落实“公勺公筷”,采购进口冷链食品执行“三专三证四不”要求,外卖食品实行“无接触配送”。继续坚持“红事缓办、白事简办、宴会不办”,原则上不承办50人以上的宴席,如确需举办的,需提前3天向酒店所在地村组社区报备审批。
个体诊所继续暂停营业,一律不得开展诊疗活动;非学科类培训机构继续暂停线下教学,具体开放时间另行通知。
棋牌室、网吧、酒吧、KTV、洗浴(足浴)、影剧院、体育馆、游泳馆、游戏厅、美容院、健身房、茶馆等密闭公共场所暂缓营业;景区、图书馆、文化馆、博物馆等公共场所暂缓开放。
五、各经营主体在做好相关疫情防控措施的前提下,自行向各行业主管部门递交开门申请(流程见附件3),由各职能部门逐门店进行验收,验收合格后发放“合格贴”(模板见附件1,由各行业主管部门自行编号印制)方可开门营业。
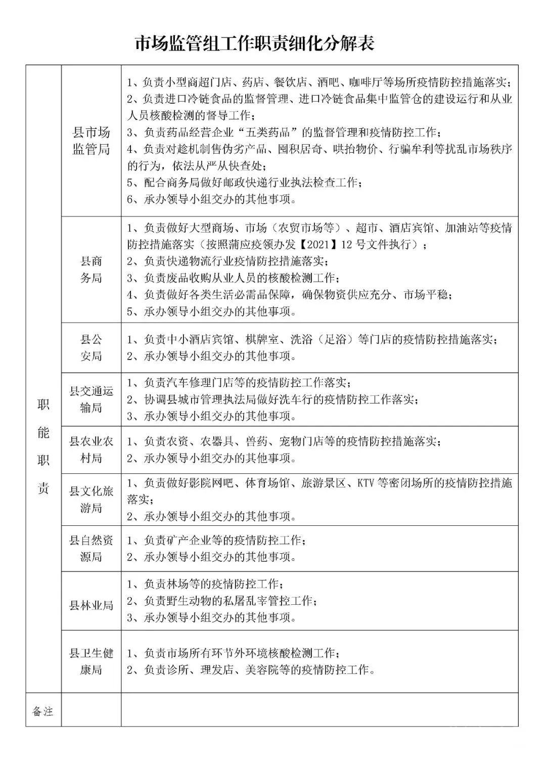
六、各行业主管部门按照 “谁主管、谁负责” (具体分工见附件2)原则,切实加强政策宣传和工作督导,严格落实重点场所疫情防控和重点人群核酸检测责任。对于常态化疫情防控措施落实不力、屡教不改的,将严肃顶格处理。
同时,欢迎广大群众、广大商户互相监督,发现疫情防控措施落实不到位的门店,第一时间向行业监管部门举报。
各单位举报电话:
市场监督管理局0913-7259315
商务局0913-7212630
交通局0913-7200051
公安局
城区各派出所 0913-7212267(重泉派出所)
0913-7239110(迎宾路派出所)
0913-7333110(紫荆派出所)
卫健局 0913-3102889
农业农村局 0913-7212136
文化和旅游局 0913-7261806
蒲城县应对新型冠状病毒感染肺炎疫情工作领导小组市场监管组
2022年8月28日
附件一:

附件三:
门店开门申报具体流程:
1、递交承诺申请书;
2、配备疫情专管员,必须专人负责配戴专管员证件,并在营业场所门外设置登记查验桌;
3、门前设置一米线、小喇叭、测温登记本、消杀登记本(每日至少3次);
4、落实“一扫一测三查验”。