首页
家园
手机版
切换到宽版
开启辅助访问
请登录
立即注册
搜索
快捷导航
请
登录
后使用快捷导航
没有账号?
立即注册
当前位置:
»
栏目聚焦
›
渭南生活
›
今日热点
›
今日热点
›
帖子
1
2
/ 2 页
下一页
返回列表
渭南人注意!陕西省2022年国庆节公路网出行温馨提示
[复制链接]
荣耀小秋
荣耀小秋
当前离线
积分
17394
该用户从未签到
分享到:
发表于 2022-9-29 15:36
|
显示全部楼层
|
阅读模式
马上注册荣耀渭南网,结交渭南乡党,享用更多功能,让你轻松玩转荣耀网
您需要
登录
才可以下载或查看,没有账号?
立即注册
|
x
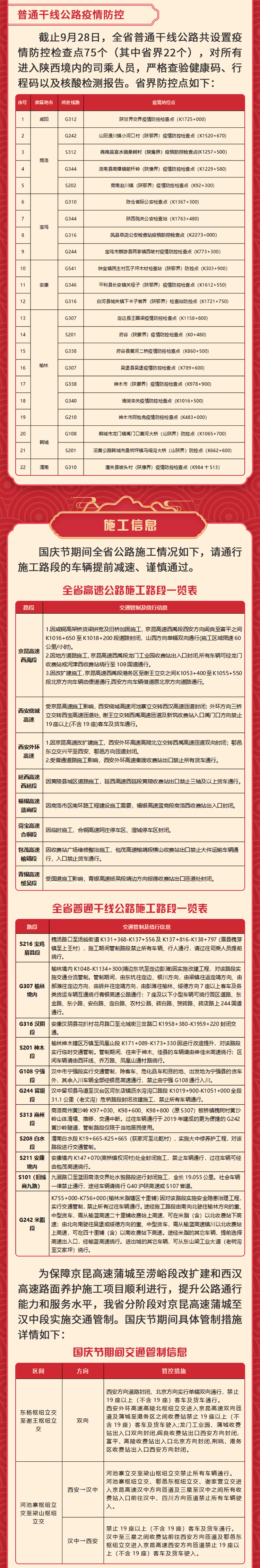
(来源:陕西交通12122)
荣耀渭南网---每天我们都在影响这座城市!
回复
举报
wx_DTHxW
wx_DTHxW
当前离线
积分
3866
该用户从未签到
发表于 2022-9-29 16:14
手机版
|
显示全部楼层
荣耀房产网预约看房,免费车接车送!
没事不要出门,老实在家待着
来自荣耀新版苹果客户端
荣耀渭南网---每天我们都在影响这座城市!
回复
支持
反对
举报
匣与桔
匣与桔
当前离线
积分
52942
该用户从未签到
发表于 2022-9-29 18:01
手机版
|
显示全部楼层
谢谢提醒!!
来自荣耀新版安卓客户端
荣耀渭南网---每天我们都在影响这座城市!
回复
支持
反对
举报
吐司面包
吐司面包
当前离线
积分
50748
该用户从未签到
发表于 2022-9-29 19:14
手机版
|
显示全部楼层
没事不要出门,老实在家待着
来自荣耀新版安卓客户端
荣耀渭南网---每天我们都在影响这座城市!
回复
支持
反对
举报
捷德
捷德
当前离线
积分
11680
该用户从未签到
发表于 2022-9-29 19:26
手机版
|
显示全部楼层
这个得留意!
来自荣耀新版安卓客户端
荣耀渭南网---每天我们都在影响这座城市!
回复
支持
反对
举报
精致小主
精致小主
当前离线
积分
54309
该用户从未签到
发表于 2022-9-29 21:14
手机版
|
显示全部楼层
还是不要出去的好
来自荣耀新版安卓客户端
荣耀渭南网---每天我们都在影响这座城市!
回复
支持
反对
举报
∵了无痕
∵了无痕
当前离线
积分
43147
该用户从未签到
发表于 2022-9-29 21:18
手机版
|
显示全部楼层
这个提示好!
来自荣耀新版安卓客户端
荣耀渭南网---每天我们都在影响这座城市!
回复
支持
反对
举报
时光的记忆
时光的记忆
当前离线
积分
14355
该用户从未签到
发表于 2022-9-29 21:29
手机版
|
显示全部楼层
不放假的路过{:qqemoji5:}
来自荣耀新版安卓客户端
荣耀渭南网---每天我们都在影响这座城市!
回复
支持
反对
举报
道缘
道缘
当前离线
积分
34826
该用户从未签到
发表于 2022-9-29 23:04
手机版
|
显示全部楼层
安全出行,文明过节
来自荣耀新版安卓客户端
荣耀渭南网---每天我们都在影响这座城市!
回复
支持
反对
举报
hwa
hwa
当前离线
积分
69768
该用户从未签到
发表于 2022-9-29 23:18
手机版
|
显示全部楼层
遵守交通法规
来自荣耀新版安卓客户端
荣耀渭南网---每天我们都在影响这座城市!
回复
支持
反对
举报
1
2
/ 2 页
下一页
返回列表
使用
高级回帖
(可批量传图、插入视频等)
快速回复
高级模式
B
Color
Image
Link
Quote
Code
Smilies
您需要登录后才可以回帖
登录
|
立即注册
|
本版积分规则
写好了,发布
Ctrl + Enter 快速发布
回帖后跳转到最后一页
发帖时请遵守我国法律,网站会将有关你发帖内容、时间以及发帖IP地址等记录保留,只要接到合法请求,即会将信息提供给有关政府机构。
返回顶部
快速回复
返回列表
找客服
Copyright © 2008-NOW
荣耀渭南网
(https://www.yewn.cn/) 版权所有 All Rights Reserved.
广告投放联系:0913-8110000 帮助咨询 QQ:633806
Powered by
荣耀渭南网
X3.4 技术支持:
荣耀科技传媒
陕ICP备14009238号-2
快速回复
返回顶部
返回列表