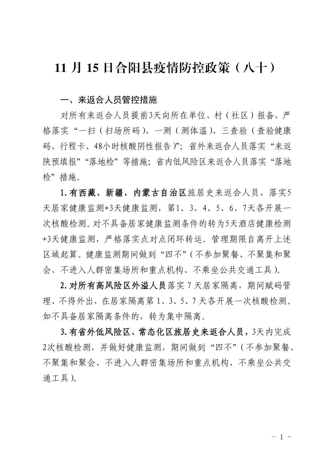
11月15日合阳县疫情防控政策(八十)

  [复制链接]

签到天数: 1 天

[LV.1]初来乍到

分享到:
发表于 2022-11-16 12:20 | 显示全部楼层 |阅读模式

马上注册荣耀渭南网,结交渭南乡党,享用更多功能,让你轻松玩转荣耀网

您需要 登录 才可以下载或查看,没有账号?立即注册 |

x

微信截图_20221116121728.jpg

微信图片_20221116115551.jpg

微信图片_20221116115558.jpg

(来源:合阳县人民政府)




荣耀渭南网---每天我们都在影响这座城市!

该用户从未签到

发表于 2022-11-16 12:27 手机版 | 显示全部楼层
荣耀渭南网---每天我们都在影响这座城市!

签到天数: 993 天

[LV.10]以坛为家III

发表于 2022-11-16 14:32 手机版 | 显示全部楼层
全力配合!!!               
荣耀渭南网---每天我们都在影响这座城市!

签到天数: 993 天

[LV.10]以坛为家III

发表于 2022-11-16 14:33 手机版 | 显示全部楼层
疫情当前全力配合!!!
荣耀渭南网---每天我们都在影响这座城市!

该用户从未签到

发表于 2022-11-16 17:58 手机版 | 显示全部楼层
疫情当前全力配合!
荣耀渭南网---每天我们都在影响这座城市!

该用户从未签到

发表于 2022-11-16 19:05 手机版 | 显示全部楼层
非必要不出门,做好防护
荣耀渭南网---每天我们都在影响这座城市!

该用户从未签到

发表于 2022-11-16 20:06 手机版 | 显示全部楼层
必要时不要出门保护自己
荣耀渭南网---每天我们都在影响这座城市!

该用户从未签到

发表于 2022-11-16 20:06 手机版 | 显示全部楼层
防控工作积极配合
荣耀渭南网---每天我们都在影响这座城市!

该用户从未签到

发表于 2022-11-16 20:06 手机版 | 显示全部楼层
荣耀渭南网---每天我们都在影响这座城市!

该用户从未签到

发表于 2022-11-16 21:02 手机版 | 显示全部楼层
疫情当前全力配合!
荣耀渭南网---每天我们都在影响这座城市!

使用高级回帖 (可批量传图、插入视频等)快速回复

您需要登录后才可以回帖 登录 | 立即注册 |

本版积分规则   Ctrl + Enter 快速发布  

发帖时请遵守我国法律,网站会将有关你发帖内容、时间以及发帖IP地址等记录保留,只要接到合法请求,即会将信息提供给有关政府机构。
返回顶部快速回复返回列表找客服
快速回复 返回顶部 返回列表