马上注册荣耀渭南网,结交渭南乡党,享用更多功能,让你轻松玩转荣耀网
您需要 登录 才可以下载或查看,没有账号?立即注册
|
x

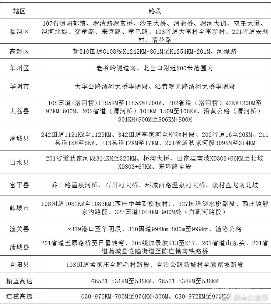
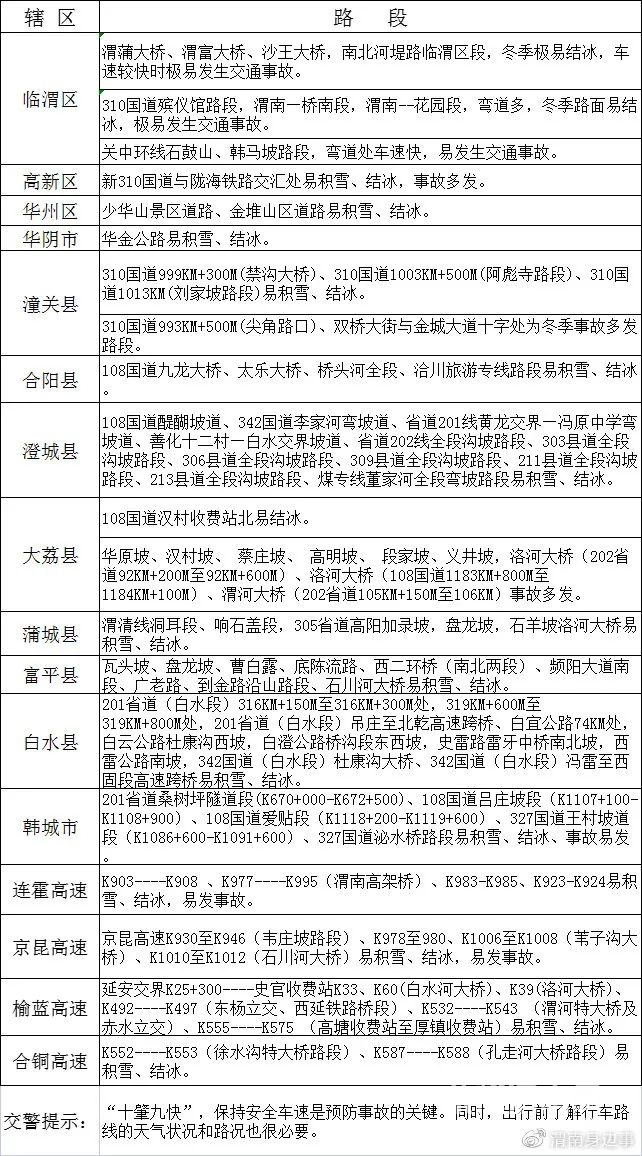
2023年春运从1月7日开始,至2月15日结束。全国疫情防控进入新阶段,新冠病毒感染调整为“乙类乙管”, 跨区域出行限制全面取消,春运人口流动规模将快速恢复,群众出行需求旺盛。为此渭南公安交警对我市春运期间交通形势作出预判,并发出安全出行提示。 一、道路交通安全形势研判 1、重点时段流量集中 今年学生流与春运高峰错位,但务工流、探亲流将在节前节后集中释放,出现短时流量高峰。公路短途客运、城乡公交、民工包车、拼车租车等需求将较近三年同期出现明显增长,中长途出行的私家车数量将有所上升。 2、货运流量集中 煤电油气等能源、粮油肉蛋奶果蔬等民生商品、快递物流、企业生产原材料和产品等货物运输需求旺盛,预计腊月二十三之前和元宵节之后,道路货运将保持高位运行,货车超载、超速、疲劳驾驶等违法多发。 3、短途流量集中 预计跨省流动和省内大城市向中小城市流动规模、城市居民向郊区、乡村的流动规模将增大,近郊短途出行将一定程度增加。 交通安全形势面临“三大风险” 1、农村地区交通安全隐患增多 农村外出务工人员返乡、学生放假在家、城市居民回村探亲,农村赶集、走亲访友、聚会娱乐等出行频繁,酒驾醉驾、违法载人、无证驾驶等突出违法也增多。加之农村道路基础条件差、车辆性能差等问题,一些长期在城市的驾驶人缺乏农村地区驾驶经验,容易发生交通事故。 2、高速公路交通违法突出 春节期间高速公路将形成车流高峰,特别是正月初二、初六,是历年来高速公路交通流量的波峰期。期间,超速行驶、疲劳驾驶、违法变道、穿插抢行,拥堵、缓行路段不按规定车道行驶、非法占用应急车道、违法停车等交通违法高发,服务区入口易发生车辆倒灌主线,刮碰、追尾事故风险加大。 3、恶劣天气影响行车安全 据气象部门预测,春运期间西北地区冷空气活动频繁,出现极端天气的可能性较大。雨雪冰冻雾霾等恶劣天气将对出行带来不利影响,易造成路面结冰、能见度降低等交通安全隐患。 二、危险路段和事故多发点段 事故多发路段
点击查看大图
团雾易发路段
点击查看大图
易积雪易结冰路段
点击查看大图
三、安全出行提示1、合理规划安全出行 临近春运,在外工作人员返乡,人员流动增加,大家在出行时,要合理规划出行时间和路线,错峰出行。防止带病开车,驾车过程中保持精力充沛和注意力集中,特别是中长途驾车要合理安排途中休息,切勿疲劳驾驶。2、关注天气路况信息 及时了解出行路线沿途的天气、交通流量、交通管制、加油站和服务区分布情况等路况信息,避免出现迷路、车辆燃油不足等情况。3、提前做好出行准备 出行之前一定要检查好车辆的各项零件、轮胎、灯光、油量、雨刮器等,特别是要长途高速行驶,一定要给爱车做好检查,发现问题及时修补。4、遵守道路交通法律法规 驾车出行,请自觉遵守交通法律法规,拒绝超速行驶、疲劳驾驶、随意停车;亲朋好友聚会聚餐,请勿超员、酒后驾驶。遇有交通拥堵,有序排队,注意控制行车间距,切勿争道抢行、强行变道。5、山区路段谨慎驾驶 行经山区道路,要减速慢行,切莫超速、占道、抢行,遇弯道视线不良路段提前鸣笛示警。6、突发情况冷静应对 冬季气温较低,道路易积雪结冰,远距离出行随车要携带防滑链,驾驶车辆要减速慢行,与前车保持安全距离。高速公路行车,遇突发情况时,做到“车靠边、人撤离、即报警",交警人员到达现场前,要在故障车后方150米以外摆放警示标志,切勿在高速路面上随意走动。 (来源:渭南公安交警)


|