马上注册荣耀渭南网,结交渭南乡党,享用更多功能,让你轻松玩转荣耀网
您需要 登录 才可以下载或查看,没有账号?立即注册
|
x
2020年全国成人高校招生统一考试将于10月24日—25日进行。现就我市成人高考报名事项公告如下:
2020年渭南市成人高校招生报名公告
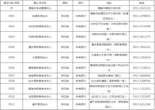
1、报考须知 考生应在户籍所在地或居住证申领地报名并参加考试。陕西户籍考生在户籍所在地报名并参加考试;非陕西户籍考生在居住证申领地报名并参加考试,具体报考条件请参考陕西招生考试信息网(http://www.sneac.com/)或陕西教育考试院网站(http://www.sneea.cn/)发布的相关信息。 2、报考程序 成人高校招生考试报名分为网上报名、现场信息确认、网上缴费、打印准考证四个环节。 (一)网上报名 (二)现场信息确认 8月26日8∶00至30日18∶00,完成网上报名的考生须本人持第二代居民身份证和相关证书原件及复印件,按时到选定的报名信息确认点进行信息确认。 为向广大考生提供便利的服务,现将渭南市各县市区现场确认地点的具体工作时间公布如下(请各位考生合理安排时间前往现场确认点) 1. 防疫要求 考生前往确认点途中要注意佩戴口罩,做好个人防护;到达后须配合当地确认点防疫要求,保持间距,有序进行信息采集,除采集照片外全程佩戴口罩。 2. 信息确认要求 (1)陕西户籍考生须携带身份证原件及复印件,户口本原件及复印件;非陕西户籍考生须携带身份证原件及复印件,居住证原件及复印件等证明材料。 (2)报考专升本的考生必须提供经教育部审定核准的国民教育系列高等学校、高等教育自学考试机构颁发的专科毕业证书、本科结业(或以上)证书原件及复印件。 (3)报考成人高校医学门类专业的考生须提供相应的资格证书原件及复印件。 (4)符合照顾政策的考生须提供有关获奖证书及表彰决定文件及复印件。自谋职业的城镇退役士兵提供省民政部门颁发的《自谋职业证》,优秀运动员提供经省体育局人事部门审核的运动成绩证明。 (5)符合免试条件的考生到市(区)招办指定的报名点办理资格审查和报名确认手续。报名确认时,退役士兵和下基层服务人员须持普通高职(专科)毕业证、士兵退役证或国家及地方有关政府部门颁发的“下基层”服务期满考核合格证书及复印件;参加“振兴计划”项目的考生提供市级振兴办出具的《陕西省振兴计划服务项目考核证明》;其它符合免试条件的考生持获奖证书及表彰证明资料,优秀运动员持省体育局人事部门出具的《优秀运动员申请免试进入成人高等学校学习推荐表》(该表由国家体育总局监制)。 (6)考生应对本人提供的证件、证书等材料的真实性负责,并承担相应的后果。 (三)网上缴费。 8月26日8∶00至31日18∶00,完成报名信息确认的考生,再次登录陕西招生考试信息网或陕西省教育考试院网站,通过网上银行缴纳报名考试费。考生缴费成功后报名完成,否则报名无效。 (四)考生准考证 考生可于考前一周在网上自行打印准考证,按准考证规定的时间和地点参加考试。对于经复核不符合报考条件的考生,可在系统内使用“取消指定考生考试资格,不允许下载打印准考证”的功能。 特别注意: 考前防疫要求。考生须做好个人身体健康监测,从考前14天(10月10日起),自行每日测量体温;考前尽量避免前往疫情高风险地区、减少聚集,做好个人防护。 3、附件:各区市县现场确认地址及咨询电话 来源:渭南教育
|