[爆料有奖] @2022高考生:注意防疫,尽快返陕!

[复制链接]

签到天数: 614 天

[LV.9]以坛为家II

分享到:
发表于 2022-5-18 14:24 手机版 | 显示全部楼层 |阅读模式

马上注册荣耀渭南网,结交渭南乡党,享用更多功能,让你轻松玩转荣耀网

您需要 登录 才可以下载或查看,没有账号?立即注册

x
2022年全国普通高考将于6月7日至8日举行,为贯彻落实教育部高考防疫工作要求,切实保障广大考生的生命安全和身体健康,确保做到应考尽考,确保全省高考安全平稳顺利实施,陕西省教育考试院提醒广大考生,务必按如下要求做好返回应试准备并配合做好防疫工作:
No.1主动上报
Perseverance Prevails
滞留在高考报名所在地以外的考生必须主动向高考报名所在市、县(区)招生考试机构或报名中学准确报告滞留状况,主要包括滞留原因、滞留地名称、本人健康情况、何时返程等信息。
No.2及时返回
Perseverance Prevails
滞留在省外的考生必须于5月24日(高考前14天)前返回高考报名所在地备考,确保能够按时顺利参加考试。返陕途中须严格做好个人防护,中高风险地区返陕考生务必及时向当地防疫部门报备。省内滞留在高考报名所在地以外其他地区的考生,其返程要求由考生高考报名所在市、县(区)招生考试机构根据属地防疫要求制定并公布,请广大考生务必关注。
No.3健康监测
Perseverance Prevails
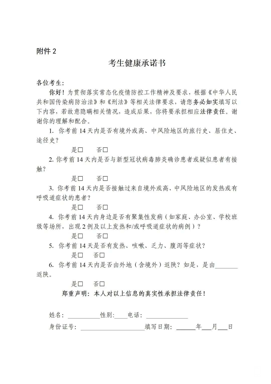
考生在高考前14天到高考结束应进入静态管理,坚持做到非必要不流动,不到人群流动性较大的场所活动,不接触有疫情风险的人员,做好每日体温测量、记录并进行健康状况监测,填写《陕西省高考考生健康状况登记卡》(附件1)和《考生健康承诺书》(附件2)。考生健康如出现异常状况应立即向学校和高考报名地考试机构报告,不得谎报、瞒报。
No.4健康查验
Perseverance Prevails
考生于考试前一天到所在考点熟悉考场时,应按照要求接受健康状况查验,提交《陕西省高考考生健康状况登记卡》《考生健康承诺书》,接受考前48小时内核酸阴性证明(纸质版、电子版均可)、健康码、行程卡查验。
No.5积极配合
Perseverance Prevails
因考生个人原因,未主动报告滞留状态,滞留信息造假,拒绝配合高考报名所在地招生考试机构完成滞留信息摸排、健康状况查验,由此不能按时参加高考的后果由考生本人承担。

高考疫情防控要求将根据疫情防控形势进行调整,请考生关注陕西省教育考试院门户网站、陕西招生考试信息网以及高考报名所在地招生考试机构发布的提醒,及时了解并遵守相关要求。
预祝广大考生顺利参加高考并取得优异成绩!


陕西省教育考试院
2022年5月18日   
(陕西考试招生公众号)
20220518141914front2_0_113338_FsuDmxIz4-E7G1fMCok67_bOMvIL.jpg
20220518141914front2_0_113338_Fk8pUtudFANO7JZxkonvY0c1fVKa.jpg
20220518141914front2_0_113338_FufkVpRNP5-2lAg0FpKEgn_Xk_ZX.jpg
荣耀渭南网---每天我们都在影响这座城市!

该用户从未签到

发表于 2022-5-18 16:29 手机版 | 显示全部楼层
荣耀渭南网---每天我们都在影响这座城市!

签到天数: 120 天

[LV.7]常住居民III

发表于 2022-5-18 16:36 手机版 | 显示全部楼层
荣耀渭南网---每天我们都在影响这座城市!

该用户从未签到

发表于 2022-5-18 21:13 手机版 | 显示全部楼层
莘莘学子们加油!!
荣耀渭南网---每天我们都在影响这座城市!

使用高级回帖 (可批量传图、插入视频等)快速回复

您需要登录后才可以回帖 登录 | 立即注册

本版积分规则   Ctrl + Enter 快速发布  

发帖时请遵守我国法律,网站会将有关你发帖内容、时间以及发帖IP地址等记录保留,只要接到合法请求,即会将信息提供给有关政府机构。
返回顶部快速回复返回列表找客服
快速回复 返回顶部 返回列表