春节将至,渭南这些时段和路段将迎出行高峰→

  [复制链接]

该用户从未签到

分享到:
发表于 2024-2-7 15:21 | 显示全部楼层 |阅读模式

马上注册荣耀渭南网,结交渭南乡党,享用更多功能,让你轻松玩转荣耀网

您需要 登录 才可以下载或查看,没有账号?立即注册 |

x

2024年春节假期从2月10日开始至2月17日结束,共8天。春节假期小型客车高速免费通行,届时道路交通流量大、群众出行集中。为确保广大群众出行安全,有效预防和减少交通事故的发生,渭南公安交警发布2024年春节假期“两公布一提示”,提醒广大群众合理规划出行时间、路线,文明驾驶,平安过年!
005DWQAHly1hmkqjc9joej30hs0tijtk.jpg

道路交通安全形势研判:
一是在小型客车高速公路免费通行影响下,短途自驾返乡探亲车流将明显增加。
二是春节假期期间车流“潮汐现象”明显。正月初一至正月初五短途聚会、拜年自驾出行车流早晚较集中;假期最后两天及工作日首日为返程高峰。
三是春节前后国省道返乡探亲车流将持续增长,部分地点可能会出现区域性拥堵,请大家耐心等待,依次通行。
交通易拥堵路段高速公路:连霍高速、京昆高速渭南辖区段车流量将明显增加,可能持续出现交通拥堵。因车流量大、急停变道行为多发,极易发生追尾交通事故。景区路段:春节期间辖区华山、少华山、洽川、桃花源等重点景区周边以及适合出游道路。城市路段:主城区火车站周边、站南路、渭花路、解放路、韩马公路等路段会出现短时交通拥堵;
各县市区高速公路收费站出口特别是连霍高速渭南西、渭南东、华阴、华州出口,京昆高速富平、合阳、澄城、韩城工业园等收费站出口交通流量将迅速上升,会出现车辆缓行、排队出站现象。
国省道和农村道路:穿村过镇、平交路口、邻水邻崖路段交通安全风险较大,早晚及夜间时段出行需要注意减速慢行,避免发生交通事故。
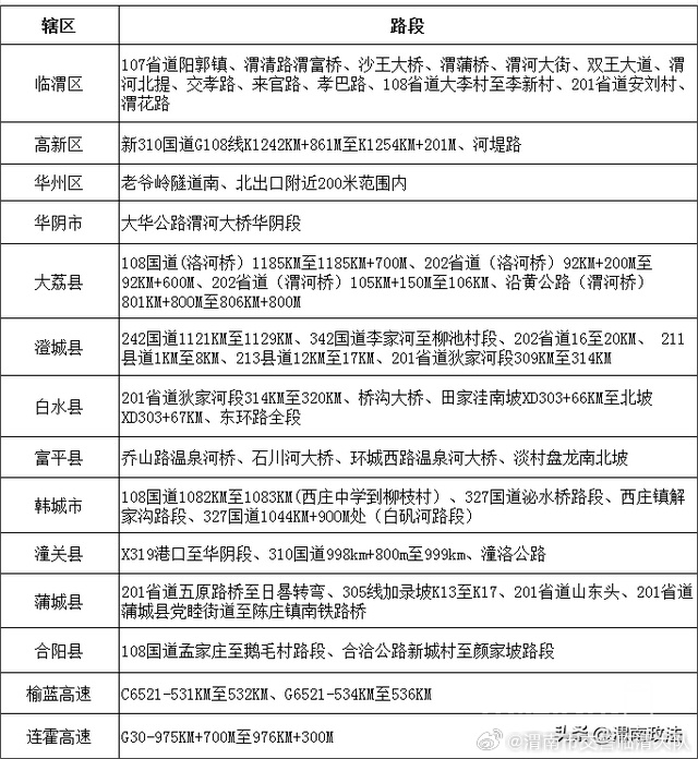
事故易发路段

005DWQAHly1hmkqjbdsgaj30hs0kkgtb.jpg

团雾易发路段




005DWQAHly1hmkqjbnsj7j30hs0jc0yx.jpg

易积雪易结冰路段

005DWQAHly1hmkqjbyyy7j30hs0pltjw.jpg



安全出行提示
1、自驾车辆出行,应提前了解有关部门发布的交通路况信息和交通安全提示,合理安排出行时间和路线。
2、实习期驾驶人要谨慎选择长途自驾出行。
3、假期聚餐聚会多,切莫酒驾醉驾。
4、高速公路行车,要保持安全车距,行经拥堵、缓行路段,不要随意穿插,切勿占用应急车道。注意提前观察高速出口标志标牌有序驶出,一旦错过出口,要从前方出口驶出,切勿在出口处急变道、急刹车或停车倒车。
5、如果发生交通事故或车辆故障,牢记“车靠边、人撤离、即报警”,避免发生二次事故。
6、农村道路行车,遇急弯陡坡、长下坡、临水临崖道路,要减速慢行。途经穿村过镇路段,要注意观察道路两侧车辆和行人,按规定让行。
7、遇低温雨雪冰冻天气,尽可能减少自驾出行,确需驾车出行的,要避开管制时段、路段,避免中途长时间滞留,冰雪湿滑路面要降低车速、保持车距、谨慎驾驶,不急打方向、急踩刹车,防止车辆失控侧滑侧翻或追尾。
8、乘坐客车出行,要选择正规营运客车,乘车时务必全程系好安全带,不要乘坐站外揽客拼团“黑车”、超员客车及非载客车辆,发现违法行为主动举报。

(来源:渭南交警临渭大队)




荣耀渭南网---每天我们都在影响这座城市!

签到天数: 120 天

[LV.7]常住居民III

发表于 2024-2-7 16:04 手机版 | 显示全部楼层
荣耀渭南网---每天我们都在影响这座城市!

签到天数: 120 天

[LV.7]常住居民III

发表于 2024-2-7 16:06 手机版 | 显示全部楼层
路况信息早知道
荣耀渭南网---每天我们都在影响这座城市!
hwa

该用户从未签到

发表于 2024-2-7 16:18 手机版 | 显示全部楼层
缓解交通压力。
荣耀渭南网---每天我们都在影响这座城市!
hwa

该用户从未签到

发表于 2024-2-7 16:25 手机版 | 显示全部楼层
注意错峰出行。
荣耀渭南网---每天我们都在影响这座城市!

该用户从未签到

发表于 2024-2-7 16:31 手机版 | 显示全部楼层
提前看看,错峰出行。
荣耀渭南网---每天我们都在影响这座城市!

该用户从未签到

发表于 2024-2-7 16:48 手机版 | 显示全部楼层
没钱,不出去,宅家
荣耀渭南网---每天我们都在影响这座城市!

该用户从未签到

发表于 2024-2-7 18:32 手机版 | 显示全部楼层
荣耀渭南网---每天我们都在影响这座城市!

该用户从未签到

发表于 2024-2-7 18:32 手机版 | 显示全部楼层
缓解交通压力。
荣耀渭南网---每天我们都在影响这座城市!

该用户从未签到

发表于 2024-2-7 20:08 手机版 | 显示全部楼层
司机师傅们注意了
荣耀渭南网---每天我们都在影响这座城市!

使用高级回帖 (可批量传图、插入视频等)快速回复

您需要登录后才可以回帖 登录 | 立即注册 |

本版积分规则   Ctrl + Enter 快速发布  

发帖时请遵守我国法律,网站会将有关你发帖内容、时间以及发帖IP地址等记录保留,只要接到合法请求,即会将信息提供给有关政府机构。
返回顶部快速回复返回列表找客服
快速回复 返回顶部 返回列表