临渭区S205上跨连霍高速立交桥监理服务开始招标

  [复制链接]

签到天数: 614 天

[LV.9]以坛为家II

分享到:
发表于 2025-10-3 11:31 手机版 | 显示全部楼层 |阅读模式

马上注册荣耀渭南网,结交渭南乡党,享用更多功能,让你轻松玩转荣耀网

您需要 登录 才可以下载或查看,没有账号?立即注册 |

x
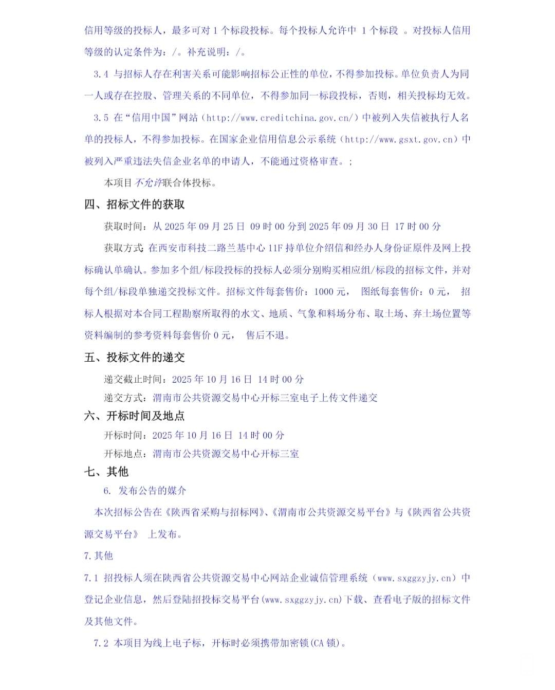
临渭区S205上跨连霍高速立交桥监理服务开始招标
20251003113135front2_0_113338_FjCweyxPfrVNlS4jRCN0uRWwIT5H.jpg
20251003113135front2_0_113338_FsNW-rtRhZQSzZOIq6GxdrXc2_Vk.jpg
20251003113135front2_0_113338_FvF7bW0EnNabJ2VG1UbYp-6zPx7t.jpg
荣耀渭南网---每天我们都在影响这座城市!

签到天数: 33 天

[LV.5]常住居民I

发表于 2025-10-3 12:20 手机版 | 显示全部楼层
荣耀渭南网---每天我们都在影响这座城市!

该用户从未签到

发表于 2025-10-3 16:35 手机版 | 显示全部楼层
做好监理工作确保质量
荣耀渭南网---每天我们都在影响这座城市!

该用户从未签到

发表于 2025-10-3 18:08 手机版 | 显示全部楼层
付合条件的去看看
荣耀渭南网---每天我们都在影响这座城市!

该用户从未签到

发表于 2025-10-3 21:00 手机版 | 显示全部楼层
有意向的去看看
荣耀渭南网---每天我们都在影响这座城市!

该用户从未签到

发表于 2025-10-3 21:42 手机版 | 显示全部楼层
荣耀渭南网---每天我们都在影响这座城市!

该用户从未签到

发表于 2025-10-3 22:30 手机版 | 显示全部楼层
希望早日完成,尽快动工。
荣耀渭南网---每天我们都在影响这座城市!

签到天数: 614 天

[LV.9]以坛为家II

 楼主| 发表于 2025-10-4 10:04 手机版 | 显示全部楼层
口天花 发表于 2025-10-3 22:30
希望早日完成,尽快动工。

我也是这么想
荣耀渭南网---每天我们都在影响这座城市!
hwa

该用户从未签到

发表于 2025-10-4 22:24 手机版 | 显示全部楼层
荣耀渭南网---每天我们都在影响这座城市!

该用户从未签到

发表于 2025-10-4 23:20 手机版 | 显示全部楼层
荣耀渭南网---每天我们都在影响这座城市!

使用高级回帖 (可批量传图、插入视频等)快速回复

您需要登录后才可以回帖 登录 | 立即注册 |

本版积分规则   Ctrl + Enter 快速发布  

发帖时请遵守我国法律,网站会将有关你发帖内容、时间以及发帖IP地址等记录保留,只要接到合法请求,即会将信息提供给有关政府机构。
返回顶部快速回复返回列表找客服
快速回复 返回顶部 返回列表