《渭南市中心城区国土空间详细规划》草案公示

[复制链接]

该用户从未签到

分享到:
发表于 2025-11-17 11:01 | 显示全部楼层 |阅读模式

马上注册荣耀渭南网,结交渭南乡党,享用更多功能,让你轻松玩转荣耀网

您需要 登录 才可以下载或查看,没有账号?立即注册 |

x

微信截图_20251117112245.png

为贯彻落实《中共中央 国务院关于建立国土空间规划体系并监督实施的若干意见》(中发〔2019〕18号)等文件精神,传导细化《渭南市国土空间总体规划(2021—2035年)》相关内容,指导中心城区国土空间用途管制和各类城乡开发建设活动,按照《陕西省自然资源厅关于加快推进国土空间详细规划工作的通知》(陕自然资规发〔2024〕1086号)、《陕西省城镇开发边界内详细规划编制指南(试行)》(陕自然资办发〔2024〕280号)、《陕西省城镇开发边界内详细规划数据库标准(试行)》(修订版)(陕自然资办发〔2025〕172号)等文件要求,我局组织编制了《渭南市中心城区国土空间详细规划》,以下简称《规划》。

为广泛征求并听取社会各界意见,现将《规划》草案(见附件)向社会公示,公示内容未详尽处,可向我局咨询。欢迎社会各界积极参与,提出宝贵的意见和建议。

一、公示渠道

渭南市自然资源和规划局网站:(https://zrzyghj.weinan.gov.cn)

二、公示时间

2025年11月13日-2025年12月12日

三、意见建议反馈方式

自该公示开始之日起30天内,相关利害关系人及广大群众对公示内容有异议或意见,可于公示期内通过电话、电子邮件或提交书面材料的方式提出意见或建议,我局将依照相关法律法规核实后依法履行相应办理程序。

四、联系方式

主城区联系人:陈吉煜电话:0913-2931652

高新区联系人:董栩宁 电话:0913-2580169

华州区联系人:王星权 电话:0913-4710051

经开区联系人:苏继红 电话:0913-3338288

电子邮箱:wngh2931652@163.com

五、根据国家有关保密规定,涉及保密的内容不予公示。

六、本次公示内容为规划草案,最终成果以批复文件为准,热忱期待您的参与,欢迎您来建言献策!

附件:

1.《渭南市主城区(中心组团、老城组团)国土空间详细规划》草案公示

1.png

2.png

3.png

4.png

5.png

6.png

7.png



2.《渭南高新区国土空间详细规划》草案公示

10.png

11.png

12.png

13.png

14.png

15.png

16.png

17.png



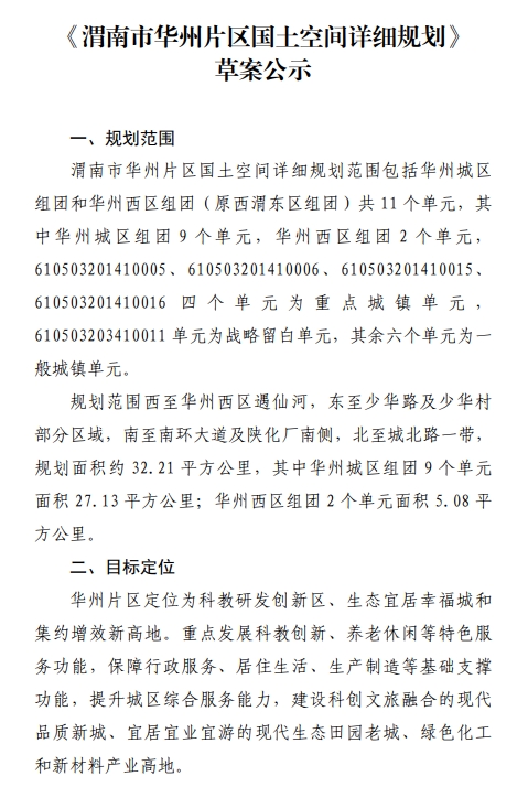
3.《渭南市华州片区国土空间详细规划》草案公示

30.png

31.png

32.png

33.png

34.png

35.png

36.png

37.png



4.《渭南经开区(卤阳湖片区)国土空间详细规划》草案公示

40.png

41.png

42.png

43.png

44.png

45.png

46.png

47.png



渭南市自然资源和规划局

2025年11月12日

来源:渭南市自然资源和规划局










荣耀渭南网---每天我们都在影响这座城市!

使用高级回帖 (可批量传图、插入视频等)快速回复

您需要登录后才可以回帖 登录 | 立即注册 |

本版积分规则   Ctrl + Enter 快速发布  

发帖时请遵守我国法律,网站会将有关你发帖内容、时间以及发帖IP地址等记录保留,只要接到合法请求,即会将信息提供给有关政府机构。
返回顶部快速回复返回列表找客服
快速回复 返回顶部 返回列表