[所见所闻] 【两公布一提示 】2021年“端午”节假期渭南市交通形势预判及安全出行提示

[复制链接]

该用户从未签到

分享到:
发表于 2021-6-10 17:01 | 显示全部楼层 |阅读模式

马上注册荣耀渭南网,结交渭南乡党,享用更多功能,让你轻松玩转荣耀网

您需要 登录 才可以下载或查看,没有账号?立即注册 |

x

       2021年“端午”节假期为6月12日至14日,共3天,在此期间全国高速公路正常收费。端午节假期是群众走亲访友、短途自驾出游、返乡探亲的高峰期,车辆集中出行给道路交通造成的压力不容忽视。为保障“端午”节假期全市道路交通安全畅通,方便人民群众平安出行,现将2021年“端午”节假期渭南全市道路形势做出以下预判:

一、节日期间交通形势研判  
       据气象台预报,2021年“端午”节假期,渭南全市以晴天为主,白天气温31℃-34℃,夜间20℃-24℃,天气晴好,适宜旅游出行。

       2021年“端午”节恰逢高考结束,群众走亲访友、短途自驾出游、返乡探亲、旅游包车等将增多,城区主要路段及景区周边道路、高速公路将迎来出行高峰,个别区域极易引发时段性交通拥堵。机动车超员、超速、酒驾、醉驾、违法停车等交通违法行为易发、多发,安全隐患将更加突出,道路交通管理工作任务艰巨。

1、主要易拥堵时段
       6月11日下午4时-6时,6月12日早10时-12时,将会迎来出行高峰,6月14日开始返程车辆较多,下午4时-6时将会出现返程高峰。

2、主要易拥堵路段   
1、景区景点周边道路:我市境内旅游景区、公园、以及适合自驾旅游的景点周边道路将可能出现交通拥堵现象。

2、城市道路:各县(市、区)高速公路出入口,特别是连霍高速沿线的渭南西、渭南东和华阴出口、华州出口、京昆高速西禹段富平、韩城、合阳出口流量将急剧增加,会造成短时车辆缓慢通行现象;渭南主城区火车站周边、渭花路、解放路、渭兰公路;高新区渭清路与乐天大街、胜利大街十字、东风大街十字施工路段等可能会出现短时交通拥堵。

3、高速公路:连霍高速、京昆高速全段车流量将明显增加,全天将可能出现交通拥堵现象,因车流交叉多、急停变道违法多,极易发生追尾事故。

4、农村山区路段:特别是临水、临崖、急弯、陡坡、桥隧、交叉路口路段,夜间时段要减速通行,主动避免发生事故。

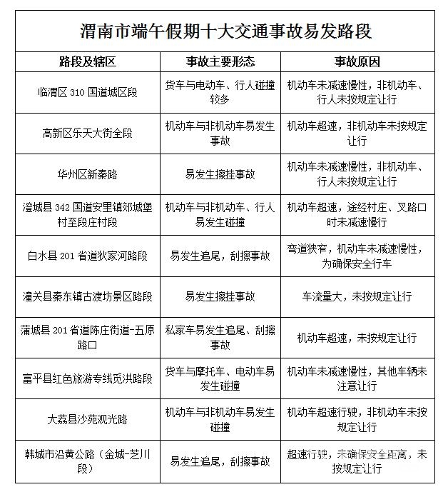
二、交通事故易发路段   
微信截图_20210610170050.jpg
三、交通安全提示   

       为确保“端午”节假期全市道路安全畅通,我市交警部门除提前在主要节点安排特勤岗、固定岗外,还将加大路面巡逻管控的力度,严查各类交通违法行为,及时指挥疏导交通,为广大群众提供良好的道路交通环境,同时还请广大交通参与者做好以下工作:

1、提前检查车况。重点检查转向、制动、灯光、喇叭、雨刮器、轮胎等关键部位,消除安全隐患、积极预防交通事故。

2、合理规划线路。出发前要提前规划行车线路,了解路途天气变化、交通管制、主要路段出行情况,优化行车线路。

3、避开高逢峰时段。小长假6月11日、6月14日下午和6月12日上午为出行高峰时段,驾驶人要避开施工路段、商圈路段、景区、车站周边路段出行;

4、绕开重点路段。及时了解掌握路况信息,减少高速通行,大中型货车和低速载货汽车要遵守渭南城区禁限行规定,按照交通标志提示择路绕行,服从交警指挥,避免车辆驶入渭南城区和景区核心区域。

5、严守交通法规。驾驶人、乘坐人要依法系好安全带,安全文明驾车、乘车,不超员超速、不闯红灯、严格按照交通标志、标线引导通行,特别是要牢记“喝酒不开车、开车不喝酒”的基本要求,确保自己、家人和朋友的生命安全。


荣耀渭南网---每天我们都在影响这座城市!

该用户从未签到

发表于 2021-6-10 17:04 | 显示全部楼层
时间一天天的,过得太快了
荣耀渭南网---每天我们都在影响这座城市!

该用户从未签到

发表于 2021-6-10 17:07 | 显示全部楼层
荣耀渭南网---每天我们都在影响这座城市!

该用户从未签到

发表于 2021-6-10 17:19 | 显示全部楼层
及时!及时1
荣耀渭南网---每天我们都在影响这座城市!

该用户从未签到

发表于 2021-6-10 20:25 手机版 | 显示全部楼层
荣耀渭南网---每天我们都在影响这座城市!

签到天数: 1 天

[LV.1]初来乍到

发表于 2021-6-10 20:55 手机版 | 显示全部楼层
荣耀渭南网---每天我们都在影响这座城市!

使用高级回帖 (可批量传图、插入视频等)快速回复

您需要登录后才可以回帖 登录 | 立即注册 |

本版积分规则   Ctrl + Enter 快速发布  

发帖时请遵守我国法律,网站会将有关你发帖内容、时间以及发帖IP地址等记录保留,只要接到合法请求,即会将信息提供给有关政府机构。
返回顶部快速回复返回列表找客服
快速回复 返回顶部 返回列表