马上注册荣耀渭南网,结交渭南乡党,享用更多功能,让你轻松玩转荣耀网
您需要 登录 才可以下载或查看,没有账号?立即注册
x
自人民银行宣布下调首套个人住房公积金贷款利率后,全国多个城市跟进执行。据财联社记者不完全梳理,上海、南京、杭州、济南、成都、长沙等地已发文,正式启用2.6%的5年以下住房公积金贷款利率。与此同时,多种公积金调控政策工具已在多个城市落地实施,包括了微调公积金贷款上限、降低公积金首付比例、“一人购房全家帮”等措施。业内人士表示,公积金政策可由各地因城施策,已成为支持居民合理住房需求的重要政策调控导向。
多城已下调首套房公积金贷款利率
人民银行此前宣布,自10月1日起,下调首套个人住房公积金贷款利率0.15个百分点,5年以下(含5年)和5年以上利率分别为2.6%和3.1%,此前则为2.75%和3.25%。首套个人住房公积金贷款利率时隔7年再次下调。10月以来,全国已有多个城市跟进。据财联社记者不完全统计,上海、深圳、南京、杭州、济南、成都、长沙、沈阳、郑州、石家庄、苏州等多地的住房公积金管理中心均表示,10月1日(含)后发放的首套个人住房公积金贷款,按照上述新利率执行。
对于存量的个人公积金贷款,上海市公积金管理中心指出,10月1日前已发放未到期的首套个人住房公积金贷款,如期限在一年(含一年)以内的,贷款利率不作调整,10月1日起仍执行原利率;如期限在一年以上的,10月1日起仍执行原利率,但自明年1月1日起,按调整后的新利率执行。
利率调整后有望减轻多少负担?东莞市住房公积金管理中心发布的通知显示,以当前该地首套住房最高贷款限额90万元、最长贷款年限30年和等额本息还款方式为例,调整前利息总额约51万元、月供3917元,调整后利息总额约48.3万元、月供3843元。“此次首套房公积金贷款利率下调幅度较大,一方面会减轻存量公积金贷款家庭月供负担,有利于提振消费。”
东方金诚首席宏观分析师王青此前分析称,另一方面,这也将激发更多住房公积金贷款需求,月度金融数据中的委托贷款规模或将出现大幅同比多增势头,进而在一定程度上推进宽信用进程。
公积金贷款政策密集来袭
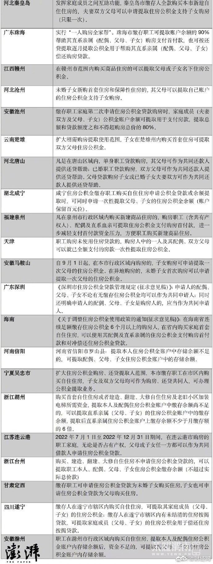
目前,公积金政策已成为推动市场回暖最为集中的政策方向。除首套个人住房公积金贷款利率下调外,多个城市因城施策,此前还采取了微调公积金贷款上限、降低公积金首付、明确直系亲属可提取公积金用以支付购房款(“一人购房全家帮”)等措施。 
以江苏连云港市为例,该地住建局针对公积金贷款额度发布新政,购房借款人单方正常缴存住房公积金的,贷款最高额度由30万元提高至50万元;借款人双方正常缴存住房公积金的,最高额度则由60万元提高至100万元。此外,“一人购房全家帮”的公积金贷款政策也扩围至多个城市,据不完全统计,全国已有超过30城已发布过此类政策。
具体来看,海南省住房公积金管理局表示,“一人购房全家帮”业务是指在省内连续足额缴存住房公积金6个月以上的购房人,购买家庭首套自住住房,可使用其配偶及直系亲属的住房公积金支付购房首付款和对冲偿还住房公积金贷款。其中的直系亲属涵盖了购房人及其配偶的父母或子女。
同时,也有市场人士观点认为,“一人购房全家帮”的政策效果有待观察。“该政策并不是提高公积金的贷款额度,而为购房人及其直系亲属可提取缴存额。以子女一代买房为例,其父母大部分接近退休或已退休,届时父母本来就可提取公积金。”中原地产首席分析师张大伟对财联社记者表示。
华西证券银行研究团队指出,总体来看,央行以及各地对房地产市场的激励政策,主要在利率下调和减税等方面,兼顾首套房和二套房交易,旨在通过减轻居民负担、刺激购房需求修复,从而在坚持“房住不炒”基本原则的同时维稳市场。
但从假期期间30大中城市房地产成交数据来看,同比仍有缺口,未来政策效果有待进一步观察。展望四季度,植信投资研究院预计,房地产政策将维持相对宽松的基调。
住房金融环境将逐步回暖,房贷利率仍有小幅下调的空间。大部分城市将继续围绕公积金、住房补贴、购房首付比例等工具,为满足刚性和改善性需求的释放提供便利。
来源:财联社
|