[生活资讯] 5月3到6日我市进入多雨时段,6日伴有吹风和降温,需防范降水对 “五一”返程高峰期间交通出行带来的不利影响

  [复制链接]

该用户从未签到

分享到:
发表于 2023-5-2 17:54 手机版 | 显示全部楼层 |阅读模式

马上注册荣耀渭南网,结交渭南乡党,享用更多功能,让你轻松玩转荣耀网

您需要 登录 才可以下载或查看,没有账号?立即注册

x
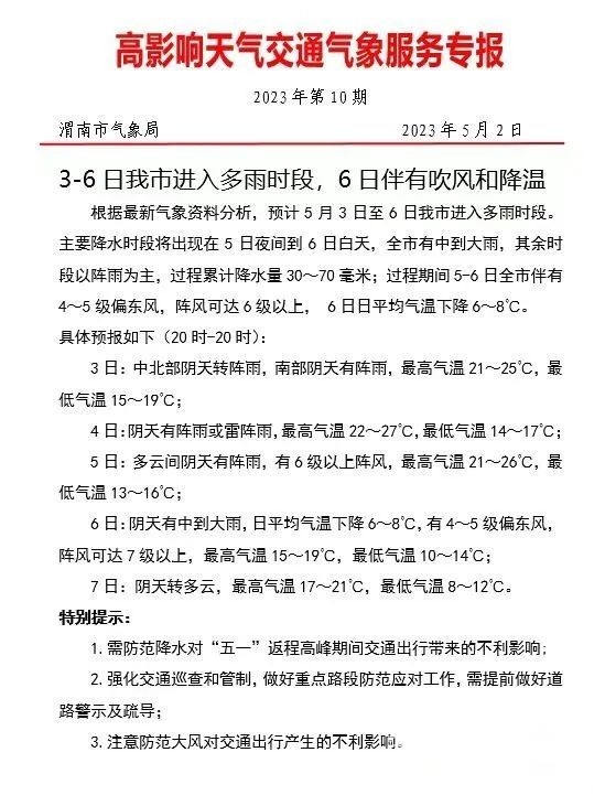
【3到6日我市进入多雨时段,6日伴有吹风和降温】根据最新气象资料分析,预计5月3日至6日我市进入多雨时段。主要降水时段将出现在5日夜间到6日白天,全市有中到大雨,其余时段以阵雨为主,过程累计降水量30到70毫米;过程期间5到6日全市伴有4到5级偏东风,阵风可达6级以上,6日日平均气温下降6到8℃。具体预报如下(20时到20时):3日:中北部阴天转阵雨,南部阴天有阵雨,最高气温21到25℃,最低气温15到19℃;4日:阴天有阵雨或雷阵雨,最高气温22到27℃,最低气温14到17℃;5日:多云间阴天有阵雨,有6级以上阵风,最高气温21到26℃,最低气温13到16℃;6日:阴天有中到大雨,日平均气温下降6到8℃,有4到5级偏东风,阵风可达7级以上,最高气温15到19℃,最低气温10到14℃; 7日:阴天转多云,最高气温17到21℃,最低气温8到12℃。渭南市气象台特别提示:1.需防范降水对 “五一”返程高峰期间交通出行带来的不利影响;2.降水过程有利于春播春耕等农业生产,但雨后需及时做好大田作物、经济林果的病虫害防御;3.建议相关部门做好防大风准备工作;4.近期气温起伏较大,公众需注意增添衣物。春季呼吸道疾病高发,需防范降温吹风带来的不利影响。(来源:渭南天气)@环境热线
荣耀渭南网---每天我们都在影响这座城市!

该用户从未签到

发表于 2023-5-2 18:04 手机版 | 显示全部楼层
荣耀渭南网---每天我们都在影响这座城市!

该用户从未签到

发表于 2023-5-2 18:10 手机版 | 显示全部楼层
荣耀渭南网---每天我们都在影响这座城市!

该用户从未签到

发表于 2023-5-2 18:25 手机版 | 显示全部楼层
谢谢提醒发布了。
荣耀渭南网---每天我们都在影响这座城市!

该用户从未签到

发表于 2023-5-2 18:25 手机版 | 显示全部楼层
一点雨也好的啊!
荣耀渭南网---每天我们都在影响这座城市!
hwa

该用户从未签到

发表于 2023-5-2 18:40 手机版 | 显示全部楼层
荣耀渭南网---每天我们都在影响这座城市!

该用户从未签到

发表于 2023-5-2 19:00 手机版 | 显示全部楼层
天气太热了,下雨降温,
荣耀渭南网---每天我们都在影响这座城市!

该用户从未签到

发表于 2023-5-2 19:13 手机版 | 显示全部楼层
谢谢告知提醒了
荣耀渭南网---每天我们都在影响这座城市!

该用户从未签到

发表于 2023-5-2 19:13 手机版 | 显示全部楼层
出行的请注意查收
荣耀渭南网---每天我们都在影响这座城市!

该用户从未签到

 楼主| 发表于 2023-5-2 19:39 手机版 | 显示全部楼层
荣耀渭南网---每天我们都在影响这座城市!

使用高级回帖 (可批量传图、插入视频等)快速回复

您需要登录后才可以回帖 登录 | 立即注册

本版积分规则   Ctrl + Enter 快速发布  

发帖时请遵守我国法律,网站会将有关你发帖内容、时间以及发帖IP地址等记录保留,只要接到合法请求,即会将信息提供给有关政府机构。
返回顶部快速回复返回列表找客服
快速回复 返回顶部 返回列表