楼主:阳光很暖 - 

[所见所闻] 孩子老师说让娃去她办的辅导班学习,我觉得我自己能辅导怎么办?

  [复制链接]
头像被屏蔽

签到天数: 1 天

[LV.1]初来乍到

发表于 2018-2-23 15:58 手机版 | 显示全部楼层
提示: 作者被禁止或删除 内容自动屏蔽
荣耀渭南网---每天我们都在影响这座城市!

签到天数: 20 天

[LV.4]偶尔看看III

发表于 2018-2-23 17:15 手机版 | 显示全部楼层
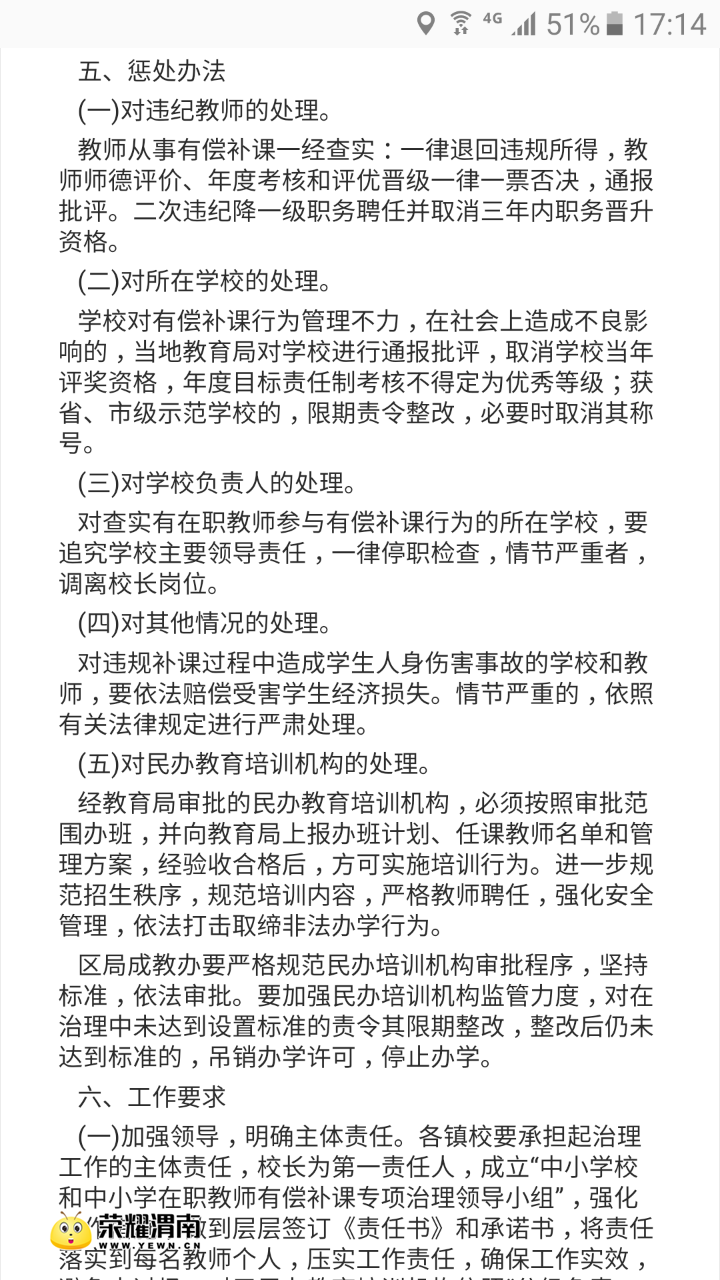
渭临教人发〔2018〕8号《渭南市临渭区教育局关于印发临渭区从严治理在职教师有偿补课工作实施方案》的通知,这个文可以看下,处理的严重太。顶风做案的,太胆证了。
20180223_204683_1519377284913.png
荣耀渭南网---每天我们都在影响这座城市!

该用户从未签到

发表于 2018-2-23 18:41 手机版 | 显示全部楼层
荣耀渭南网---每天我们都在影响这座城市!

签到天数: 22 天

[LV.4]偶尔看看III

发表于 2018-2-23 18:59 手机版 | 显示全部楼层
不去,老师必定会给娃穿小鞋
荣耀渭南网---每天我们都在影响这座城市!

该用户从未签到

发表于 2018-2-23 19:25 手机版 | 显示全部楼层
现在这老师,哪来的教师的职业责任。都是应付每月的工资,都是为了钱,教育局就应该对教师这行业,这个岗位,严格要求录取。不要让那些为人师表的人,借着自己的职业,来赚取不该赚的钱财。现在教师行业那么吃香,待遇工资那么好,可是有几个老师尽到了自己的职业。孩子的作业与家长同步孩子在校的所有都得家长跟着学习,跟着批阅,娃学习跟不上,就是家长不复导,怎么的。哎,没办法,孩子值钱了,孩子吃香了,都想从孩子身上捞上点。
荣耀渭南网---每天我们都在影响这座城市!
头像被屏蔽

该用户从未签到

发表于 2018-2-23 20:05 手机版 | 显示全部楼层
提示: 作者被禁止或删除 内容自动屏蔽
荣耀渭南网---每天我们都在影响这座城市!

该用户从未签到

发表于 2018-2-23 20:20 手机版 | 显示全部楼层
不用质疑,现在就有老师给家长打电话让娃去他办的补习班写作业
荣耀渭南网---每天我们都在影响这座城市!

该用户从未签到

发表于 2018-2-23 21:09 手机版 | 显示全部楼层
补课的事自己解决问题
荣耀渭南网---每天我们都在影响这座城市!

该用户从未签到

发表于 2018-2-23 21:56 手机版 | 显示全部楼层
你把补习费一交{:qqemoji23:}不去拉倒
荣耀渭南网---每天我们都在影响这座城市!

该用户从未签到

发表于 2018-2-23 22:51 手机版 | 显示全部楼层
直接举报最省心,现在的老师师德都到哪里去了
荣耀渭南网---每天我们都在影响这座城市!

使用高级回帖 (可批量传图、插入视频等)快速回复

您需要登录后才可以回帖 登录 | 立即注册 |

本版积分规则   Ctrl + Enter 快速发布  

发帖时请遵守我国法律,网站会将有关你发帖内容、时间以及发帖IP地址等记录保留,只要接到合法请求,即会将信息提供给有关政府机构。
返回顶部快速回复返回列表找客服
快速回复 返回顶部 返回列表